第一章 总则
第一条 为进一步加强我校学生的学业管理,提高我校教学质量和学生的综合素质,系统了解学生的学习状况,对学生学业做出及时有效的指导,帮助其顺利完成学业,根据《普通高等学校学生管理规定》《山东财经大学燕山学院学籍管理工作细则》《山东财经大学燕山学院学士学位授予工作细则》等规章制度,特制定本办法。
第二条 学业预警是指学校依据学生管理规定、学籍管理办法及各专业培养方案的要求,通过对学生每学期的学习情况进行分析,对可能或已经发生学习问题、或完成学业困难的学生进行警示,告知学生本人及家长可能产生的不良后果,并针对性地采取相应补救和帮扶措施,帮助学生顺利完成学业的一种危机干预制度。
第三条 学业预警的原则是以学生为本,通过学校、学生、家长之间的沟通与协作,促使学生顺利完成学业,帮助学生成人成才。
第二章 学业预警与帮扶
第四条 学业预警的对象为我校普通全日制本、专科学生。
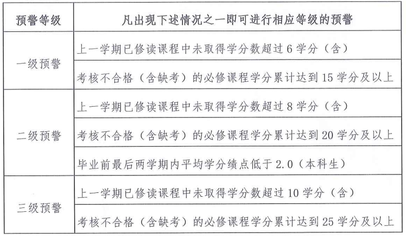
第五条 学业预警分为三级,预警程度由低到高依次为:一级预警、二级预警、三级预警。

第六条 学业预警的实施办法
1.学业预警工作按学期进行,每学期补考结束后由各学院根据学生学业情况,采取相应预警办法,教务处、学生工作处负责检查督促。
2.由教务处从教务系统下载学生学业完成情况并统计预警学生数据,学生管理系统上线后将自动形成数据,数据反馈至各学院教学秘书。各学院负责制作学业预警通知单发放到学生(附件1)。
3.达到一级预警的学生,各学院组织辅导员或兼职班主任与学生谈话,根据学生情况对其进行预警和教育。
4.达到二级预警的学生,各学院组织辅导员通知学生和家长,进行预警教育,填写《山东财经大学燕山学院学业预警学生谈话记录表》(附件2),填写完毕后由各学院留存。
5.达到三级预警的学生,各学院组织辅导员通知学生和家长,邀请家长到校,进行预警教育,填写《山东财经大学燕山学院学业预警学生谈话记录表》(附件2)、《山东财经大学燕山学院学业预警家长谈话记录表》(附件3),填写完毕后由各学院留存。
第七条 帮扶工作
(一)完成学业预警后,各二级学院组织协助学业预警学生剖析问题,制定学业帮扶方案,报教务处备案,并对帮扶方案的落实情况进行跟踪了解,调整优化。
(二)辅导员和兼职班主任应关注学业预警学生,及时了解其学习情况和困难,每学期与每位学业预警学生进行不少于两次谈话,并做好记录(附件4 《学业帮扶谈话记录表》)。对学习方法不当或课程内容理解困难的学生,帮助其联系相关任课教师获取学习指导;对心理压力过大或有情绪问题的学生,帮助其联系心理中心教师获取心理辅导。
(三)任课教师应帮助学业预警学生制定学习计划,进行学习指导。心理中心教师应对学业预警学生进行心理疏导和干预。
第八条 二级学院建立学业预警及帮扶工作档案,包括《学业帮扶方案》《学业预警学生名单》《学业预警通知单》《学业帮扶谈话记录表》《成绩单》等相关材料。
第九条 教务处不定期督查学业预警及帮扶工作,反馈督查报告至各学院,学院对问题及时整改,不断提高工作成效。
第三章 留级及退学
第十条 连续两次三级预警,予以留级处理。
第十一条 学生在校期间留级不得超过2次。
第十二条 自愿申请留级的学生,在每学期第一周内提交留级申请,经学校审批同意后,编入指定班级学习。
第十三条 连续三次三级预警,予以退学处理。
第四章 附则
第十四条 本办法由教务处负责解释。
第十五条 本办法自2025-2026学年第一学期起开始施行,财燕政教字〔2024〕13号同时废止。
山东财经大学燕山学院
2025年6月27日